J Cancer 2026; 17(3):626-636. doi:10.7150/jca.125659 This issue Cite

Research Paper

FAM188B promotes progression of hepatocellular carcinoma by regulating YAP/TAZ via interaction with USP10

Siwei Hu1, Yuting Wen1, Yihong Chen1, Yuliang Fang1, Mingshan Mu1, Linglan Tu3, Wenhu Chen1,2, Kangsheng Tu4, Xin Liu2, Qiuran Xu1,2 Corresponding address, Dongsheng Huang2 Corresponding address, Xiaoyan Li1,2 Corresponding address

1. School of Basic Medical Sciences and Forensic Medicine, Hangzhou Medical College, Hangzhou, 310053, Zhejiang, China.
2. Zhejiang Key Laboratory of Tumor Molecular Diagnosis and Individualized Medicine, Zhejiang Provincial People's Hospital, Affiliated People's Hospital, Hangzhou Medical College Hangzhou, 310014, Zhejiang, China.
3. School of Laboratory Medicine and Bioengineering, Hangzhou Medical College, Hangzhou, 310053, Zhejiang, China.
4. Department of Hepatobiliary Surgery, The First Affiliated Hospital of Xi'an Jiaotong University, Xi'an, 710061, Shanxi, China.

Received 2025-9-22; Accepted 2026-2-11; Published 2026-3-4

Citation:
Hu S, Wen Y, Chen Y, Fang Y, Mu M, Tu L, Chen W, Tu K, Liu X, Xu Q, Huang D, Li X. FAM188B promotes progression of hepatocellular carcinoma by regulating YAP/TAZ via interaction with USP10. J Cancer 2026; 17(3):626-636. doi:10.7150/jca.125659. https://www.jcancer.org/v17p0626.htm
Other styles

File import instruction

Abstract

Graphic abstract

Background: Hepatocellular carcinoma (HCC) is one of the most common malignancies worldwide and its incidence and mortality rates remain high. Therefore, new diagnostic and therapeutic approaches are urgently required. Family with sequence similarity 188 member B (FAM188B) encodes an evolutionarily conserved protein that is highly expressed in various cancers. While FAM188B has been implicated in the progression of several tumors, its role in HCC progression remains unknown.

Methods: We analyzed FAM188B expression in HCC using The Cancer Genome Atlas (TCGA) and The University of Alabama at Birmingham Cancer data analysis Portal (UALCAN) databases. Functional studies included in vitro proliferation, migration, and invasion assays, as well as in vivo xenograft models. Co-immunoprecipitation (Co-IP), Western blotting, and immunofluorescence were used to investigate the FAM188B-Ubiquitin-specific peptidase 10 (USP10)-Yes-associated protein/Transcriptional coactivator with PDZ-binding motif (YAP/TAZ) interaction.

Results: FAM188B was found highly expressed in HCC cells and associated with poor prognosis. Both in vitro and in vivo, FAM188B promoted the proliferation, migration, and invasion of HCC. FAM188B directly interacts with and stabilizes USP10 and the downregulation of FAM188B by shRNA led to decreased USP10 and YAP/TAZ protein levels, suggesting that FAM188B may regulate the YAP/TAZ pathway through its interaction with USP10.

Conclusion: Our findings reveal that FAM188B plays a crucial role in enhancing HCC cell proliferation, migration, and invasion, primarily through regulating the USP10/YAP/TAZ signaling axis, which was validated in vitro and in vivo.

Keywords: hepatocellular carcinoma, FAM188B, USP10, YAP/TAZ pathway

1. Introduction

HCC is the third leading cause of cancer-related deaths worldwide, after lung and colorectal cancer[1]. Surgical resection, liver transplantation and local ablation are effective treatment options for early-stage HCC. However, due to its late symptom onset, most patients are diagnosed with advanced-stage HCC and have a poor prognosis[2]. The multi-kinase inhibitor sorafenib remains a systemic therapy for advanced-stage HCC, although it only prolongs patient survival by a few months and has a low response rate[3]. Moreover, the treatment benefit of regorafenib, lenvatinib and cabozantinib is suboptimal [4-6], and it is clinically important to understand the pathogenesis of HCC and identify effective interventions.

FAM188B is a novel gene encoding an evolutionarily conserved protein in mammals, and its mRNA is highly expressed in a variety of solid tumors. FAM188B (also known as MINDY-4, MINDY lysine 48 deubiquitinase-4), distantly related to FAM63A (Family with sequence similarity 63 member A) (MINDY-1, MINDY lysine 48 deubiquitinase-1), is a bona fide deubiquitinating enzyme (DUB) and a core member of the MINDY family. FAM188B and its family members specifically hydrolyze K48-linked polyubiquitin chains, which mark proteins for proteasomal degradation. The catalytic activity resides within a previously unannotated domain with a unique structural fold, confirming FAM188B's direct role in ubiquitin signaling[7]. Compared with normal hepatocytes, hepatocellular carcinoma cells exhibit a significant upregulation of FAM188B expression at both transcriptional and translational levels. FAM188B knockdown has been shown to suppress cell proliferation, epithelial-mesenchymal transition, migration, and invasion[8]. In colon cancer, FAM188B knockdown induces p53 activation and accumulation and increases apoptosis[9]. Furthermore, FAM188B suppression sensitises lung cancer cells to anoikis by downregulating epidermal growth factor receptor (EGFR) expression and inhibits tumor metastasis in vivo. It also co-precipitated with forkhead box M1 (FOXM1), and FOXM1 ubiquitination levels increased with FAM188B knockdown but decreased with FAM188B overexpression[10, 11].

USP10 is a member of the ubiquitin-specific protease family and is a highly conserved deubiquitinase in mammals[12]. Further, it has been implicated in the progression of various malignancies, including HCC, pancreatic cancer, breast cancer and colorectal cancer[13-16]. In addition, USP10 promotes HCC proliferation by deubiquitinating and stabilizing YAP/TAZ[17].

The Hippo pathway and its downstream effectors, transcriptional coactivator with TAZ and YAP, are overexpressed in human cancers[18]. In the liver, acute inactivation of Hippo signaling in vivo leads to the dedifferentiation of adult hepatocytes into progenitor cells with single-cell self-renewal and cellular plasticity[19]. Recent studies have shown that YAP/TAZ is associated with tumorigenesis in most solid tumors and that its activation induces proliferation, metastasis, and chemotherapy resistance in cancer stem cells[20]. Additionally, US Food and Drug Administration-approved drugs that indirectly block YAP/TAZ activation or its key downstream targets have significantly reduced drug resistance[21].

In this study, we investigated the role of FAM188B in promoting HCC progression and the potential underlying mechanisms. Our analysis suggests that FAM188B interacts with USP10 to regulate YAP/TAZ. These data indicate that FAM188B may be an important diagnostic and prognostic biomarker for controlling HCC progression.

2. Materials and Methods

2.1. Datasets from the public databases

Datasets for liver cancer cells were obtained from The Cancer Genome Atlas (TCGA). The University of Alabama at Birmingham Cancer data analysis Portal (UALCAN) website was used for data visualization.

2.2. Cell culture and transfection

The normal human liver cell line LX-2 was obtained in 2025, while the human liver tumor-derived cell lines MHCC97H and Huh7 were obtained from Whelab Biotechnology LTD (Shanghai, China) in 2021. Human liver tumor-derived cell lines SNU387 and Hep3B, human embryonic kidney HEK293T cells were obtained from the American Type Culture Collection (Manassas, VA, USA) in 2021. All cell lines were maintained in DMEM, MEM or RPMI-1640 media (Gibco, Grand Island, NY, USA) supplemented with 10% foetal bovine serum (FBS; Sigma- Aldrich, St. Louis, MO, USA) at 37°C, in a 5% CO₂ humid atmosphere. The cell incubator was purchased from Thermo Fisher Scientific (Waltham, MA, USA). The cells used for the experiments were passaged no more than 10 times after thawing.

Lentivirus-mediated FAM188B shRNA (sh-FAM188B) and negative control shRNA (sh-NC) were purchased from Genechem (Shanghai, China). The sequence of sh-FAM188B is shown in Table S1. The pcDNA3.1-FAM188B-Flag and pcDNA3.1-USP10-Myc plasmids were obtained from GuanNan. Co., Ltd (Hangzhou, China). Plasmids were delivered into the cells using Lipofectamine 2000 (Invitrogen, Carlsbad, CA, USA) and lentivirally encapsulated sh-FAM188B or sh-NC was transfected into cells using polybrene (Beyotime, Shanghai, China) according to the manufacturers' instructions. Finally puromycin (ST551-50 mg, Beyotime, Shanghai, China) was screened with 2 μg/ml for one week to obtain stable transfection cell lines.

2.3. Cell proliferation and Transwell assays

Transfected HCC cells were added to a 96-well plate at a density of 5 × 103/well, and 10 μl of CCK-8 solution (Beyotime, Shanghai, China) was added to each well at the same time every day for 4 days. After 1.5 hours of incubation, the absorbance was measured at 450 nm using a microplate reader (Thermo-Fisher Scientific, Waltham, MA, USA).

FAM188B-overexpressing HCC cells were seeded at a density of 1 × 105 cells/well in the upper chamber of the Transwell insert. For the invasion experiment, each upper chamber was coated with Matrigel matrix (Corning, Corning, NY, USA). Each of the lower chambers contained 500 µl of medium supplemented with 10% FBS. After 24 hours of cultivation, migrating and invading cells were fixed with 4% paraformaldehyde for 20 minutes, stained with 0.4% ammonium oxalate crystal violet and counted microscopically in five random fields. Transwell chambers were purchased from Corning (Corning, NY, USA), and 0.4% ammonium oxalate crystal violet was purchased from YuanyeBio (Shanghai, China).

2.4. Reagents

The proteasome inhibitor MG-132 and protein synthesis inhibitor Cycloheximide (CHX) were purchased from Selleck Chem (Houston, TX, USA). RIPA lysis buffer, Enhanced Bicinchoninic acid (BCA) Protein Assay Kits, TBS with Tween-20, Phosphate Buffered Saline (PBS, premixed powder), Antifade Mounting Medium with DAPI and Western rapid transfer buffer were purchased from Beyotime (Shanghai, China). Protease and phosphatase inhibitors were purchased from Thermo Fisher Scientific (Waltham, MA, USA). The FastPAGE precast gel and MOPS-SDS running buffer were purchased from Tsingke (Beijing, China). Polyvinylidene difluoride (PVDF) membranes and an ECL kit were purchased from Millipore (Bedford, MA, USA). The skim milk powder and neutral buffered formalin (10%) were purchased from Biosharp (Hefei, China). The Triton X-100 was purchased from Solarbio (Beijing, China). The Bovine Serum Albumin (BSA) lyophilized powder was obtained from Sigma-Aldrich (St. Louis, MO, USA).

The following primary antibodies were used: anti-FAM188B (WB, 1:1000; IHC, IF, 1:200; ab122097) was purchased from Abcam (Cambridge, UK), anti-β-actin (WB, 1:1000; 13E5) was purchased from Cell Signaling Technology (Beverly, MA, USA), anti-TAZ (1:5000; 23306-1-AP) was purchased from Proteintech (Wuhan, China), anti-ubiquitin (1:2000; PTM-1106RM) was purchased from PTMBIO (Hangzhou, China), anti-USP10 (WB, 1:1000; IHC, IF, 1:200; ET1706-12), anti-YAP (1:1000; ET1608-30), anti-Flag-tag (1:1000; 0912-1), anti-Myc-tag (1:1000; R1208-1) and anti-Ki67 (1:200; ET1609-34) were purchased from HuaBio (Hangzhou, China).

2.5. qRT-PCR

Cells were harvested in TRIzol reagent (Ambion, Austin, TX, USA) for total RNA extraction, and 1 μg RNA was used for cDNA transcription following the instructions of the Hifair III 1st Strand cDNA Synthesis SuperMix Kit (Yeasen, Shanghai, China). Amplification and quantification were carried out with a CFX96 TouchTM real-time PCR detection system (Bio-Rad Laboratories, Hercules, CA, USA) using SYBR Green Master Mix (Yeasen, Shanghai, China). The relative expression of mRNAs was normalized to β-actin using 2-△△Ct method. The sequences of all primers are listed in the Supplementary Table 1.

2.6. Immunoblotting and co-immunoprecipitation

For immunoblotting, proteins were collected using a lysis buffer containing protease and phosphatase inhibitors, and boiled at 95°C for 5 minutes after the addition of loading buffer. The protein concentration in each sample was determined using the BCA protein assay kit. Protein samples were separated on 4%-20% sodium dodecyl sulfate-polyacrylamide gels and transferred to PVDF membranes. The membranes were blocked with 5% nonfat milk in Tris-buffered saline and Tween-20 (TBS-T) for 1 hour at approximately 25°C, and then incubated with primary antibodies overnight (8-12h) at 4°C and washed three times for 10 min with TBS-T each time. HRP-conjugated antibodies (Cell Signaling Technology, Beverly, MA, USA) were incubated with the membranes for 1 hour at approximately 25°C and then washed three times with TBS-T for 15 minutes each time. The labeled proteins were visualized by enhanced chemiluminescence using the ChemiDoc Imaging System (Hercules, CA, USA). Finally, protein levels were quantified by densitometry using ImageJ software (National Institutes of Health, Bethesda, MD, USA) and normalized to β-actin.

The pcDNA-FAM188B-Flag and pcDNA-USP10-Myc plasmids were transfected into HCC cells. After 48 hours, the cells were harvested with lysis buffer containing a protease inhibitor cocktail and the Flag-tag or Myc-tag Protein IP Assay Kit (Beyotime, Shanghai, China) was used for co-immunoprecipitation according to the manufacturer's instructions.

2.7. Immunofluorescence

MHCC97H and Huh7 cells (1×105/100 µl) with sh-FAM188B or sh-NC were cultured in confocal dishes (Biosharp, Hefei, China) for 24 hours. The cells were washed with PBS solution and fixed with neutral buffered formalin (10%) for 15 minutes and 0.1% Triton (diluted with PBS) for 20 minutes at approximately 25°C. Cells were blocked with 10% BSA (diluted with PBS) for 1 hour at 25°C and incubated with primary antibodies at 4°C overnight (8-12 h). The next day, cells were washed three times with PBS for 15 minutes each time and incubated with fluorescent antibodies for 1 hour at 25°C in the dark. The dishes were washed three times with PBS for 15 minutes each time. Finally, an appropriate amount of Antifade Mounting Medium containing DAPI was dripped onto the dishes and images were captured using the confocal fluorescence microscope (Nikon, Tokyo, Japan).

2.8. In vivo experiments and immunohistochemical staining of tumor tissues

Four-week-old BALB/c nude mice were obtained from the Laboratory Animal Center of Hangzhou Medical College. Huh7 cells (1×106/100 µl) with sh-FAM188B or sh-NC were injected subcutaneously into the mice (n = 5 per group). The tumor volume (V) was calculated as follows: V=π/6×L×W×H, where L, W and H represent the tumor length, width and height, respectively. For immunohistochemical staining, tissue samples were deparaffinized, rehydrated and washed with PBS solution three times for five minutes. The tissue sections were placed in boiling citrate buffer for 6 minutes for antigen retrieval, then removed after natural cooling to about 25°C, and washed with PBS solution three times for 5 minutes. The samples were blocked at 37°C with 3% H2O2 solution for 20 minutes, and then washed with PBS solution three times for five minutes. Slides were blocked in 5% BSA solution for 1 hour and incubated with primary antibodies at 4°C overnight. After blocking, slides were washed with TBS-T and incubated with secondary antibodies (HuaBio, Hangzhou, China) for 1 hour. DAB horseradish peroxidase color development Kit (Beyotime, Shanghai, China) was used to visualize staining. IHC images were captured with a microscope (Leica, Wetzlar, Germany).

2.9. Statistical analysis

Data from three independent experiments are presented as mean ± standard error (SEM). Comparisons between two or more groups were made using one-way analysis of variance or Student's t-test. All statistical analyses were performed using GraphPad Prism 9.0 (GraphPad Inc., San Diego, CA, USA). p-values <0.05 were considered statistically significant.

3. Results

3.1. FAM188B expression is upregulated in HCC and predictive of poor patient survival

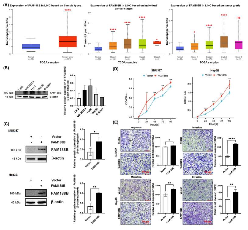
Previous studies have shown that FAM188B expression is upregulated in human colorectal and HCC and promotes the malignant progression of cancer [8]. To investigate the effect of FAM188B on HCC, we analyzed its expression in various cancers. An analysis of The Cancer Genome Atlas (TCGA) data showed that FAM188B is highly expressed in liver cancer and closely related to the HCC tumor grade and cancer stage according to UALCAN (uab.edu) (Fig. 1A). In addition, FAM188B protein levels were markedly elevated in HCC cell lines (MHCC97H and Huh7) compared to normal hepatocyte cell lines (LX-2). However, this elevation was not observed in the other two cell lines (Hep3B and SNU387) (Fig. 1B). Next, FAM188B-overexpressing HCC cells (SNU387 and Hep3B) were generated (Fig. 1C); in these two cell lines, experimental results from the CCK-8 assay further demonstrated that FAM188B overexpression could enhance HCC cell proliferation (Fig. 1D); Transwell experiments showed that FAM188B promoted the tumor cell migration and invasion of tumor cells (Fig. 1E). Taken together, these data indicate that FAM188B expression is important for the growth and metastasis of liver cancer cell lines.

 Figure 1 

FAM188B expression is upregulated and associated with poor prognosis in hepatocellular carcinoma (HCC). (A) Expression of FAM188B mRNA in tumor and non-tumor tissues and its association with cancer stage and tumor grade in UALCAN database. (B) The expression of FAM188B protein was evaluated in normal hepatocytes (LX-2) and in hepatocellular carcinoma (HCC) cells (MHCC97H, Huh7, Hep3B and SNU387) by western blot. (C) Validation of FAM188B expression after overexpression in the indicated cell lines using western blotting (n = 3). (D) Proliferation of MHCC97H and Huh7 cells, as detected by performing CCK-8 assays (n = 10). (E) Migratory and invasive capacities of MHCC97H and Huh7 cells within 24 hours, as evaluated using Transwell assays (scale bar, 50 μm) (n = 3). *p < 0.05, **p < 0.01, ***p < 0.001, ****p < 0.0001, ns, not significant. The data are expressed as the mean ± SD of three independent experiments.

J Cancer Image

3.2. FAM188B interacts with USP10 in HCC cells

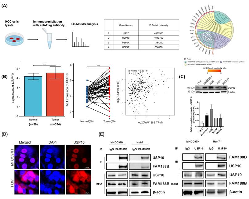
To confirm the molecular mechanism underlying the effects of FAM188B in HCC cells, immunoprecipitation (IP) was performed based on FAM188B-Flag expression in MHCC97H and Huh7 cells. We then searched for potential FAM188B-binding proteins using liquid chromatography/mass spectrometry (LC/MS)-MS (Fig. 2A). Based on the results, we speculated that FAM188B was related to the level of ubiquitination in HCC cells and that it might bind to ubiquitination-related enzymes. MS was further used to screen four deubiquitinating enzymes that potentially interact with FAM188B in HCC cells, including USP7, USP9X, USP10, and USP47 (Fig. 2A). Among the four deubiquitinating enzymes, USP10 attracted our attention because it is a novel regulator of YAP/TAZ signaling and promotes HCC proliferation by deubiquitinating and stabilizing YAP/TAZ. Moreover, analysis revealed that USP10 is highly expressed in HCC and positively correlated with FAM188B expression according to GEPIA (cancer-pku.cn) (Fig. 2B). Thus, we selected this protein as a potential FAM188B interactor for further experiments. The protein level of USP10 was found to be elevated in hepatocellular carcinoma (HCC) cells (MHCC97H, Huh7, Hep3B and SNU387) in comparison to normal liver cells (LX-2) (Fig. 2C). Immunofluorescence experiments were also performed to demonstrate the localization of USP10 in the cytosol and nucleoplasm of HCC cells (Fig. 2D). We also performed co-IP assays, and the results showed that USP10 can interact with FAM188B in HCC cells (Fig. 2E).

 Figure 2 

FAM188B interacts with USP10. (A) Schematic illustration of IP and GO enrichment of identified proteins (using all proteins in the species database as the background). Fisher's exact test was used to analyze the significance and P value < 0.05 were considered significant. (B) Expression levels of USP10 mRNA in tumor (n = 374) and non-tumor (n = 50) tissues and its relationship with FAM188B, based on a public database. (C) The protein expression level of USP10 was evaluated in normal hepatocytes (LX-2) and hepatocellular carcinoma (HCC) cells (MHCC97H, Huh7, Hep3B and SNU387) by western blot. (D) Localization of USP10 in HCC cells (scale bar, 20 μm). (E) Co-IP assays to confirm the protein-protein interaction between FAM188B and USP10 in vitro. **p < 0.01, ***p < 0.001. The data are expressed as the mean ± SD of three independent experiments. IP, immunoprecipitation. Co-IP, co-immunoprecipitation.

J Cancer Image

3.3. FAM188B positively regulates USP10-YAP/TAZ signaling pathway

To verify the regulatory relationship between FAM188B and USP10, we performed immunoblotting and immunofluorescence assays using two HCC cell lines transfected with FAM188B shRNA (sh-FAM188B) and found that endogenous FAM188B deficiency noticeably reduced the protein abundance and fluorescence intensity of USP10 (Fig. 3A, B). Furthermore, we explored the effect of FAM188B knockdown on endogenous YAP/TAZ levels using immunoblotting and qRT-PCR. We found that FAM188B suppression reduced YAP/TAZ protein levels without affecting their mRNA levels in MHCC97H and Huh7 cells (Fig. 3C, D). To further demonstrate the positive regulatory relationship between FAM188B and the USP10-YAP/TAZ signaling pathways, HEK293T cells were transfected with a plasmid expressing FAM188B with a Flag-tag and a plasmid encoding USP10 with a Myc-tag. Subsequently, immunoblotting and qRT-PCR experiments were conducted. Our results showed that exogenous FAM188B can increase the abundance of USP10 and YAP/TAZ proteins. Consistently, exogenous USP10 increased FAM188B and YAP/TAZ protein levels (Fig. 4A). Of note, the qRT-PCR results showed that the overexpression of FAM188B had no effect on USP10 and YAP mRNA levels, but significantly increased TAZ mRNA levels (Fig. 4B). This suggests that other pathways regulate FAM188B and YAP/TAZ signaling at the transcriptional level. To further ascertain whether FAM188B affects the stability of the USP10 protein, MHCC97H and Huh7 cells were treated with cycloheximide (CHX) for the indicated times following FAM188B knockdown. The results showed that FAM188B knockdown promoted USP10 degradation (Fig. 4C). To acquire a deeper understanding of the regulatory relationship between FAM188B and USP10-YAP/TAZ, we restored the protein levels of USP10 and YAP/TAZ using the proteasome inhibitor MG132 in FAM188B-knockdown cells (Fig. 4D). Moreover, the ubiquitination levels of total cellular proteins were significantly higher in the sh-FAM188B-treated group than in the control group (Fig. 4E). Taken together, these results demonstrate that FAM188B positively regulates YAP/TAZ protein levels through its interaction with USP10.

 Figure 3 

FAM188B knockdown decreases the protein expression levels of USP10 and YAP/TAZ HCC cells. (A) Protein levels of USP10 and FAM188B in MHCC97H and Huh7 cells transfected with negative control shRNA (sh-NC) or shRNA targeting FAM188B (sh-FAM188B), as detected via western blotting (n = 3). (B) Immunofluorescence assay showing decreased fluorescence intensity of USP10 in MHCC97H and Huh7 cells upon FAM188B knockdown (scale bar, 20 μm). (C) Protein levels of FAM188B, USP10, and YAP/TAZ in MHCC97H and Huh7 cells after transfection with sh-NC or sh-FAM188B, as detected via western blotting (n = 3). (D) mRNA levels of FAM188B, USP10, and YAP/TAZ in MHCC97H and Huh7 cells transfected with sh-NC or sh-FAM188B, as evaluated through qRT-PCR (n = 3). **p < 0.01, ***p < 0.001, ****p < 0.0001, ns, not significant. The data are expressed as the mean ± SD of three independent experiments.

J Cancer Image
 Figure 4 

FAM188B regulates and stabilizes USP10. (A) Protein levels of FAM188B, USP10, and YAP/TAZ in HEK293T cells transfected with FAM188B-Flag or USP10-Myc plasmids for 48 hours, as detected via western blotting (n = 3). (B) mRNA levels of FAM188B, USP10, and YAP/TAZ in HEK293T cells transfected with FAM188B-Flag or USP10-Myc plasmids for 48 hours, as evaluated through qRT-PCR (n = 3). (C) MHCC97H and Huh7 cells with stable FAM188B knockdown were treated with cycloheximide (CHX, 100 μg/ml) for the indicated times (0, 1, 2, and 4 h), and then lysed and subjected to immunoblotting. (D) MHCC97H and Huh7 cells transfected with sh-FAM188B were left untreated or treated with MG132 (10 μmol/l) for 12 h, and then cell lysates were subjected to immunoblotting, as indicated (n = 3). (E) MHCC97H and Huh7 cells with stable FAM188B knockdown were lysed and then subjected to immunoblotting using an anti-ubiquitin antibody. ****p < 0.0001, ns, not significant. The data are expressed as the mean ± SD of three independent experiments. Ub, ubiquitin.

J Cancer Image

3.4. FAM188B knockdown inhibits HCC growth in vivo

To assess whether FAM188B could be a novel target for controlling HCC growth, Huh7 cells with or without sh-FAM188B transfection were injected subcutaneously into BALB/c nude mice (n = 5) and tumor growth was monitored. Mice were euthanised by cervical dislocation under ether anaesthesia on day 30 after inoculation. Consistent with the results of the in vitro experiments, tumor burden was lower in the sh-FAM188B treatment group than in the control group (negative control shRNA; sh-NC) (Fig. 5A). Isolated tumors were then subjected to total protein extraction and immunohistochemistry. Immunoblotting results showed FAM188B protein expression was decreased in the sh-FAM188B treatment group (Fig. 5B). Immunohistochemical analysis further demonstrated that the protein levels of USP10, YAP and TAZ, as well as Ki-67, a proliferation marker, were downregulated following FAM188B knockdown in the tumor tissue (Fig. 5C). These data demonstrate that FAM188B knockdown inhibits HCC growth in vivo.

 Figure 5 

Knockdown of FAM188B inhibits hepatocellular carcinoma tumor growth in a xenograft mouse model. (A) Representative image of xenograft tumors in nude mice, and statistical analyses of tumor volumes and weights in the different groups (n = 5). (B) Expression of FAM188B protein in the FAM188B-knockdown tumors compared to that in controls. (C) Representative immunohistochemical staining of Ki67, USP10, YAP, and TAZ in xenograft tumors (scale bar, 100 μm). *p < 0.05, **p < 0.01, ***p < 0.001. The data are expressed as the mean ± SD of three independent experiments. Abbreviations: BCA, Bicinchoninic acid; CHX, Cycloheximide; EGFR, Epidermal growth factor receptor; FAM188B, Family with sequence similarity 188 member B; FAM63A, Family with sequence similarity 63 member A; FLT3, FMS-like tyrosine kinase 3; FOXM1, Forkhead box M1; GEPIA, Gene Expression Profiling Interactive Analysis; HCC, Hepatocellular carcinoma; IHC, Immunohistochemistry; MINDY-1, MINDY lysine 48 deubiquitinase-1; MINDY-4, MINDY lysine 48 deubiquitinase-4; NC, Negative control; PDX, Patient derived tumor xenogeneic animal model; TAZ, Transcriptional coactivator with PDZ-binding motif; UALCAN, The University of Alabama at Birmingham Cancer data analysis Portal; USP10, Ubiquitin-specific peptidase 10; YAP, Yes-associated protein.

J Cancer Image

4. Discussion

The lack of effective therapeutic targets remains a major challenge in the treatment of HCC. Given the pivotal and multifaceted roles of the YAP/TAZ signaling pathway in HCC cells, targeting its upstream regulators offers a promising strategy for developing novel therapies. Previous studies have demonstrated that YAP/TAZ contributes to tumor glucose metabolism, fatty acid metabolism, α-ketoglutarate metabolism, and glutamine catabolism, processes that collectively provide energy and biosynthetic precursors essential for tumor growth and activity[22]. Genetic studies have established the Hippo pathway as a crucial regulator of liver size, regeneration, development, metabolism, and homeostasis. Consequently, dysregulation of this pathway is associated with various liver diseases, including fatty liver disease and cancer. Pharmacological targeting of the Hippo pathway has been shown to promote liver regeneration and prevent the development or progression of liver disorders[23]. Moreover, research indicates that the protein pair YAP/TAZ synergistically drives cancer progression, and co-targeting these proteins has demonstrated considerable efficacy in anticancer therapy[24]. In this study, we reveal that FAM188B interacts with USP10 and indirectly modulates YAP/TAZ expression, thereby promoting HCC progression.

USP10 plays context-dependent roles in tumor initiation and progression, with its oncogenic or tumor-suppressive effects largely determined by its specific substrates in different malignancies[25-28]. For instance, USP10 interacts with and stabilizes ANLN to promote cytokinesis and proliferation in esophageal squamous cell carcinoma[29]. In addition, USP10 exhibits efficacy in preclinical models of FLT3-driven leukemia, including cell lines, primary patient samples, and mouse models[26]. Previous work has also shown that USP10 deubiquitinates and stabilizes p53, influencing its localization and activity[28]. Integrated analysis of HCC patient samples, patient-derived xenografts, and TCGA data further indicates that USP10 acts as an oncoprotein in HCC by deubiquitinating and stabilizing YAP/TAZ.

FAM188B (also termed MINDY-4) is distantly related to FAM63A (MINDY-1)[29]. Although annotated in genomic databases as a putative ubiquitin carboxyl-terminal hydrolase, its biological functions remain poorly characterized[30]. Notably, FAM188B has been identified as an interaction partner of USP7, a deubiquitinase that stabilizes p53. This connection implicates FAM188B in the regulation of cell survival and apoptosis, which are key processes in cancer development. Consistent with a potential oncogenic role, FAM188B knockdown increases apoptotic phenotypes across multiple cancer types. Our data indicate that FAM188B does not alter USP10 or YAP/TAZ mRNA levels, but affects their protein stability, as evidenced under cycloheximide (CHX) and MG132 treatments. This suggests that FAM188B regulates USP10 and YAP/TAZ post-transcriptionally, likely via modulation of protein turnover. Intriguingly, FAM63A (MINDY-1) has been reported to stabilize YAP through deubiquitination in bladder cancer[30]. Previous studies also demonstrate that stable knockdown of FAM188B suppresses HCC cell proliferation, invasion, and migration, aligning with our observation that FAM188B overexpression enhances malignant phenotypes in HCC. However, earlier research ascribed the tumor-promoting role of FAM188B to its involvement in the hnRNPA1/PKM2 pathway[8]; our study delineates a distinct mechanism involving the USP10-YAP/TAZ axis. In the previously reported pathway, FAM188B acts as a deubiquitinase stabilizing hnRNPA1, thereby upregulating PKM2 and driving glycolytic reprogramming and tumor aggressiveness. Although both studies underscore FAM188B's role as a deubiquitinase in HCC, the downstream targets and effector pathways differ substantially. This divergence implies that FAM188B may promote hepatocarcinogenesis not through a single linear cascade, but by coordinating multiple signaling networks: the hnRNPA1/PKM2 axis predominantly impacts metabolism and epithelial-mesenchymal transition, whereas the USP10-YAP/TAZ axis highlighted here is central to Hippo pathway dysregulation, stemness, and proliferation. These parallel findings reflect the multifunctional nature of FAM188B in HCC progression and suggest that therapeutic strategies targeting FAM188B may need to address its broader regulatory landscape.

Finally, subcutaneous injection of Huh7 cells with sh-FAM188B into nude mice resulted in slower tumor growth compared with sh-NC controls. Immunohistochemical analysis further supported FAM188B as a proliferation-related gene. Collectively, our results identify FAM188B as a putative regulator of YAP/TAZ in HCC cells and a potential therapeutic target. Nevertheless, the precise role and regulatory mechanisms of FAM188B in HCC warrant further investigation.

In conclusion, we demonstrate that FAM188B is highly expressed in HCC and correlates with poor prognosis. FAM188B promotes HCC progression both in vitro and in vivo through interaction with USP10. Notably, FAM188B regulates USP10 and YAP/TAZ at the protein stability level rather than transcriptionally, implying a potential involvement of its putative ubiquitin hydrolase activity. Further studies are required to elucidate how FAM188B directly or indirectly modulates oncogenic signaling. Our findings propose targeting FAM188B as a potential therapeutic strategy for controlling HCC progression.

5. Conclusion

This study suggests that FAM188B is involved in the proliferation, migration and invasion of HCC and the mechanism may involve the regulation of the USP10/YAP/TAZ signaling pathways in vitro and in vivo.

Supplementary Material

Table S1.

Attachment

Acknowledgements

The authors thank the Experimental Animal Center of Hangzhou Medical College for providing feeding and experimental platforms.

Funding

This work was supported by the Natural Science Foundation of Zhejiang Province (LR22H160008), Department of Education of Zhejiang Province (Y202044568, Y202146077), Zhejiang Provincial Medical Health Science and Technology Program General Project (2022RC101), Precision Medicine Research in Oncology of Hangzhou Medical College (00004ACCXLJ202102), Key Research and Development Select Projects of Zhejiang Provincial Department of Science and Technology (2020C03008) and Fundamental Research Funds for the Central Universities (xzy012022095).

Author contributions

Qiuran Xu proposed the original design of this study. Siwei Hu, Yuting Wen, Yihong Chen performed most of the bench work. Linglan Tu, Mingshan Mu, Wenhu Chen performed the animal experiments. Siwei Hu, Yuting Wen, Yuliang Fang performed the IHC assay. Siwei Hu wrote the manuscript. Xiaoyan Li revised the manuscript. Kangsheng Tu, Xin Liu, Qiuran Xu, Dongsheng Huang and Xiaoyan Li provided research ideas and supervised the process of the study. The author(s) read and approved the final manuscript.

Ethical statement

All animal studies and experiments were approved by the Experimental Animal Ethics Committee of Hangzhou Medical College (2022-181) and performed in accordance with the Declaration of Helsinki.

Data availability

All datasets generated and analyzed during this study are included in this published article and its Supplementary Information files. Additional data are available from the corresponding author on reasonable request.

Competing Interests

The authors have declared that no competing interest exists.

References

1. Sung H, Ferlay J, Siegel RL, Laversanne M, Soerjomataram I, Jemal A. et al. Global Cancer Statistics 2020: GLOBOCAN Estimates of Incidence and Mortality Worldwide for 36 Cancers in 185 Countries. CA: A Cancer Journal for Clinicians. 2021;71:209-49

2. Zhang B, Zhang B, Zhang Z, Huang Z, Chen Y, Chen M. et al. 42,573 cases of hepatectomy in China: a multicenter retrospective investigation. Science China Life Sciences. 2018;61:660-70

3. Llovet JM, Montal R, Sia D, Finn RS. Molecular therapies and precision medicine for hepatocellular carcinoma. Nature Reviews Clinical Oncology. 2018;15:599-616

4. Bruix J, Qin S, Merle P, Granito A, Huang Y-H, Bodoky G. et al. Regorafenib for patients with hepatocellular carcinoma who progressed on sorafenib treatment (RESORCE): a randomised, double-blind, placebo-controlled, phase 3 trial. The Lancet. 2017;389:56-66

5. Abou-Alfa GK, Meyer T, Cheng A-L, El-Khoueiry AB, Rimassa L, Ryoo B-Y. et al. Cabozantinib in Patients with Advanced and Progressing Hepatocellular Carcinoma. New England Journal of Medicine. 2018;379:54-63

6. Kudo M, Finn RS, Qin S, Han K-H, Ikeda K, Piscaglia F. et al. Lenvatinib versus sorafenib in first-line treatment of patients with unresectable hepatocellular carcinoma: a randomised phase 3 non-inferiority trial. The Lancet. 2018;391:1163-73

7. Abdul Rehman Syed A, Kristariyanto Yosua A, Choi S-Y, Nkosi PJ, Weidlich S, Labib K. et al. MINDY-1 Is a Member of an Evolutionarily Conserved and Structurally Distinct New Family of Deubiquitinating Enzymes. Molecular Cell. 2016;63:146-55

8. Mu M, Lu Y, Tu K, Tu L, Guo C, Li Z. et al. FAM188B promotes the growth, metastasis, and invasion of hepatocellular carcinoma by targeting the hnRNPA1/PKM2 axis. Biochim Biophys Acta Mol Cell Res. 2024;1871:119773

9. Choi E-S, Lee H, Sung JY, Lee C-H, Jang H, Kim KT. et al. FAM188B enhances cell survival via interaction with USP7. Cell Death & Disease. 2018 9

10. Chakraborty E, Sarkar D. Emerging Therapies for Hepatocellular Carcinoma (HCC). Cancers. 2022 14

11. Jang E-J, Sung JY, Yoo H-E, Jang H, Shim J, Oh E-S. et al. FAM188B Downregulation Sensitizes Lung Cancer Cells to Anoikis via EGFR Downregulation and Inhibits Tumor Metastasis In Vivo. Cancers. 2021 13

12. Choi YE, Madhi H, Kim H, Lee J-S, Kim M-H, Kim Y-N. et al. FAM188B Expression Is Critical for Cell Growth via FOXM1 Regulation in Lung Cancer. Biomedicines. 2020 8

13. Luo P, Qin C, Zhu L, Fang C, Zhang Y, Zhang H. et al. Ubiquitin-Specific Peptidase 10 (USP10) Inhibits Hepatic Steatosis, Insulin Resistance, and Inflammation Through Sirt6. Hepatology. 2018;68:1786-803

14. Yuan T, Chen Z, Yan F, Qian M, Luo H, Ye S. et al. Deubiquitinating enzyme USP10 promotes hepatocellular carcinoma metastasis through deubiquitinating and stabilizing Smad4 protein. Molecular Oncology. 2019;14:197-210

15. Bhattacharya U, Thavathiru E, Neizer-Ashun F, Xu C, Gatalica Z, Dwivedi SKD. et al. The deubiquitinase USP10 protects pancreatic cancer cells from endoplasmic reticulum stress. npj Precision Oncology. 2022 6

16. Shi J, Zhang Q, Yin X, Ye J, Gao S, Chen C. et al. Stabilization of IGF2BP1 by USP10 promotes breast cancer metastasis via CPT1A in an m6A-dependent manner. International Journal of Biological Sciences. 2023;19:449-64

17. Li B, Qi Z-P, He D-L, Chen Z-H, Liu J-Y, Wong M-W. et al. NLRP7 deubiquitination by USP10 promotes tumor progression and tumor-associated macrophage polarization in colorectal cancer. Journal of Experimental & Clinical Cancer Research. 2021 40

18. Zhu H, Yan F, Yuan T, Qian M, Zhou T, Dai X. et al. USP10 Promotes Proliferation of Hepatocellular Carcinoma by Deubiquitinating and Stabilizing YAP/TAZ. Cancer Research. 2020;80:2204-16

19. Moya IM, Halder G. Hippo-YAP/TAZ signalling in organ regeneration and regenerative medicine. Nature Reviews Molecular Cell Biology. 2018;20:211-26

20. Yimlamai D, Christodoulou C, Galli Giorgio G, Yanger K, Pepe-Mooney B, Gurung B. et al. Hippo Pathway Activity Influences Liver Cell Fate. Cell. 2014;157:1324-38

21. Zanconato F, Cordenonsi M, Piccolo S. YAP/TAZ at the Roots of Cancer. Cancer Cell. 2016;29:783-803

22. Nguyen CDK, Yi C. YAP/TAZ Signaling and Resistance to Cancer Therapy. Trends in Cancer. 2019;5:283-96

23. Zhang X, Zhao H, Li Y, Xia D, Yang L, Ma Y. et al. The role of YAP/TAZ activity in cancer metabolic reprogramming. Molecular Cancer. 2018 17

24. Driskill JH, Pan D. The Hippo Pathway in Liver Homeostasis and Pathophysiology. Annual Review of Pathology: Mechanisms of Disease. 2021;16:299-322

25. Hayashi H, Higashi T, Yokoyama N, Kaida T, Sakamoto K, Fukushima Y. et al. An Imbalance in TAZ and YAP Expression in Hepatocellular Carcinoma Confers Cancer Stem Cell-like Behaviors Contributing to Disease Progression. Cancer Research. 2015;75:4985-97

26. Cao Y-F, Xie L, Tong B-B, Chu M-Y, Shi W-Q, Li X. et al. Targeting USP10 induces degradation of oncogenic ANLN in esophageal squamous cell carcinoma. Cell Death & Differentiation. 2022;30:527-43

27. Weisberg EL, Schauer NJ, Yang J, Lamberto I, Doherty L, Bhatt S. et al. Inhibition of USP10 induces degradation of oncogenic FLT3. Nature Chemical Biology. 2017;13:1207-15

28. Deng M, Yang X, Qin B, Liu T, Zhang H, Guo W. et al. Deubiquitination and Activation of AMPK by USP10. Molecular Cell. 2016;61:614-24

29. Yuan J, Luo K, Zhang L, Cheville JC, Lou Z. USP10 Regulates p53 Localization and Stability by Deubiquitinating p53. Cell. 2010;140:384-96

30. Luo Y, Zhou J, Tang J, Zhou F, He Z, Liu T. et al. MINDY1 promotes bladder cancer progression by stabilizing YAP. Cancer Cell International. 2021 21

Author contact

Corresponding address Corresponding authors: Dr. Xiaoyan Li, 1. School of Basic Medical Sciences and Forensic Medicine, Hangzhou Medical College, Hangzhou, 310053, Zhejiang, China, 2. Zhejiang Key Laboratory of Tumor Molecular Diagnosis and Individualized Medicine, Zhejiang Provincial People's Hospital, Affiliated People's Hospital, Hangzhou Medical College Hangzhou, 310014, Zhejiang, China, Email: lixiaoyanedu.cn. Prof. Dongsheng Huang, Zhejiang Key Laboratory of Tumor Molecular Diagnosis and Individualized Medicine, Zhejiang Provincial People's Hospital, Affiliated People's Hospital, Hangzhou Medical College Hangzhou, 310014, Zhejiang, China, Email: dshuangedu.cn. Prof. Qiuran Xu, 1. School of Basic Medical Sciences and Forensic Medicine, Hangzhou Medical College, Hangzhou, 310053, Zhejiang, China, 2. Zhejiang Key Laboratory of Tumor Molecular Diagnosis and Individualized Medicine, Zhejiang Provincial People's Hospital, Affiliated People's Hospital, Hangzhou Medical College Hangzhou, 310014, Zhejiang, China, Email: xuqiuranedu.cn.


Citation styles

APA
Hu, S., Wen, Y., Chen, Y., Fang, Y., Mu, M., Tu, L., Chen, W., Tu, K., Liu, X., Xu, Q., Huang, D., Li, X. (2026). FAM188B promotes progression of hepatocellular carcinoma by regulating YAP/TAZ via interaction with USP10. Journal of Cancer, 17(3), 626-636. https://doi.org/10.7150/jca.125659.

ACS
Hu, S.; Wen, Y.; Chen, Y.; Fang, Y.; Mu, M.; Tu, L.; Chen, W.; Tu, K.; Liu, X.; Xu, Q.; Huang, D.; Li, X. FAM188B promotes progression of hepatocellular carcinoma by regulating YAP/TAZ via interaction with USP10. J. Cancer 2026, 17 (3), 626-636. DOI: 10.7150/jca.125659.

NLM
Hu S, Wen Y, Chen Y, Fang Y, Mu M, Tu L, Chen W, Tu K, Liu X, Xu Q, Huang D, Li X. FAM188B promotes progression of hepatocellular carcinoma by regulating YAP/TAZ via interaction with USP10. J Cancer 2026; 17(3):626-636. doi:10.7150/jca.125659. https://www.jcancer.org/v17p0626.htm

CSE
Hu S, Wen Y, Chen Y, Fang Y, Mu M, Tu L, Chen W, Tu K, Liu X, Xu Q, Huang D, Li X. 2026. FAM188B promotes progression of hepatocellular carcinoma by regulating YAP/TAZ via interaction with USP10. J Cancer. 17(3):626-636.

This is an open access article distributed under the terms of the Creative Commons Attribution License (https://creativecommons.org/licenses/by/4.0/). See https://ivyspring.com/terms for full terms and conditions.
Popup Image